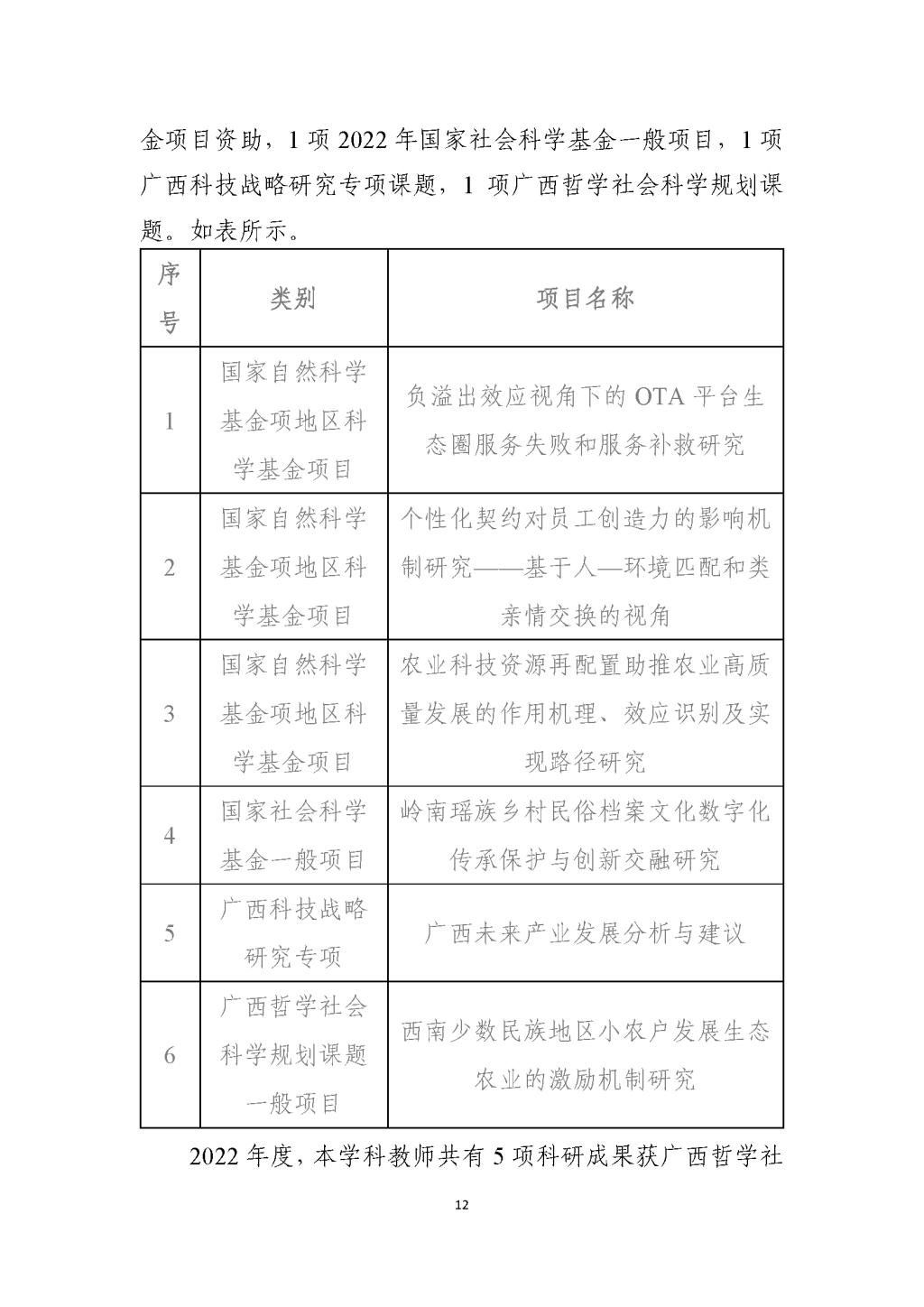
工商管理学学位授权点建设年度报告(2022年)

来源: 时间:2023-02-28 作者: 编辑:杨礼洪 点击:


屏风校区

地址:桂林市七星区建干路12号

邮编:541004    

电话:0773-5892982

邮箱:sxy@glut.edu.com 

雁山校区

版权所有:中国·yl23411(永利集团)官方网站-Officialwebsite

邮编:541006    

电话:0773-3698150

      


Baidu
sogou